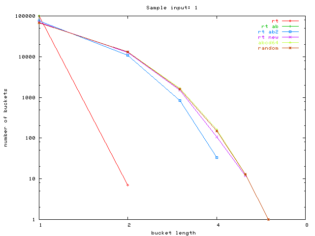
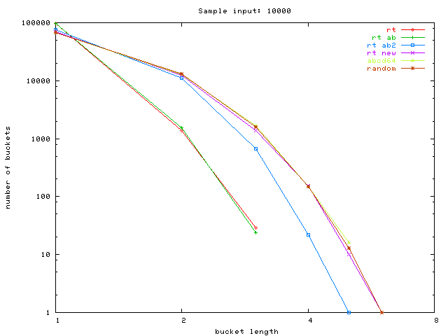
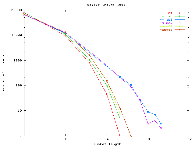
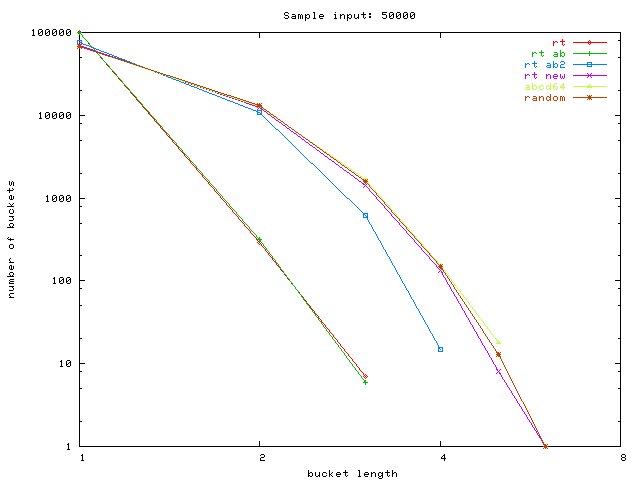
Sample graphs: rt, rt_ab, rt_ab2, rt_new, abcd64, hash size 262143

Sample input: hash size 262143, 50000 clients

Sample input: hash size 262143, 10000 clients

Sample input: hash size 262143, 1000 clients

Sample input: hash size 262143, 100 clients

Sample input: hash size 262143, 1 clients