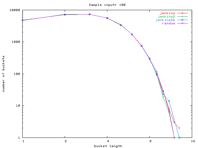
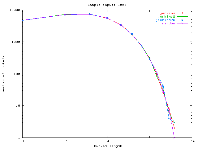
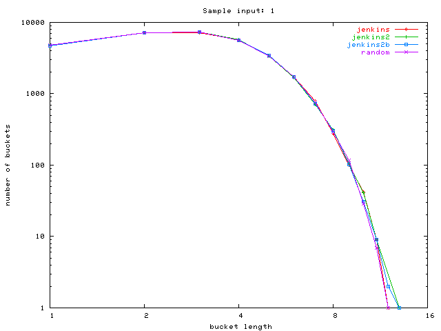
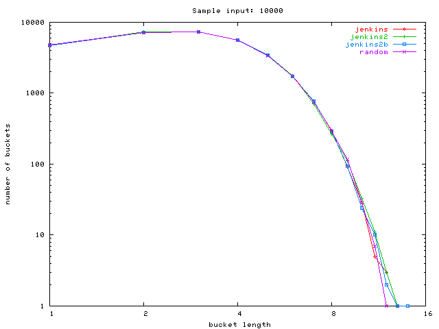
Sample graphs: jenkins, jenkins2, jenkins2b, hash size 32771

Sample input: hash size 32771, 50000 clients

Sample input: hash size 32771, 10000 clients

Sample input: hash size 32771, 1000 clients

Sample input: hash size 32771, 100 clients

Sample input: hash size 32771, 1 clients